据万达集团官网,7月10日,万达商业与融创中国(1918.HK)签订转让协议,融创以总额631.7亿元接手万达集团13个万达文旅项目以及76个酒店项目。
具体包括,万达以295.75亿元将十三个文旅项目的91%股权转让给融创,融创承担项目贷款,此外,融创房地产集团还将以335.95亿元收购万达项目76个酒店,同时,双方宣布万达和融创同意在电影等多个领域全面战略合作 。
7月10日早盘,融创中国停牌;而万达酒店发展(00169.HK)则一路上涨,最高涨幅接近14%,截至10时30分,万达酒店发展(00169.HK)报0.62港元/股,涨幅6.9%。
以下是公告全文:
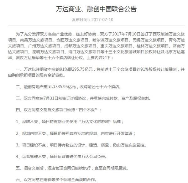
万达商业、融创中国联合公告
为了充分发挥双方各自产业优势,经友好协商,双方于2017年7月10日签订了西双版纳万达文旅项目、南昌万达文旅项目、合肥万达文旅项目、哈尔滨万达文旅项目、无锡万达文旅项目、青岛万达文旅项目、广州万达文旅项目、成都万达文旅项目、重庆万达文旅项目、桂林万达文旅项目、济南万达文旅项目、昆明万达文旅项目、海口万达文旅项目等十三个文化旅游城项目股权转让及北京万达嘉华、武汉万达瑞华等七十六个酒店转让协议。主要内容如下:
一、万达以注册资本金的91%即295.75亿元,将前述十三个文旅项目的91%股权转让给融创,并由融创承担项目的现有全部贷款。
二、融创房地产集团以335.95亿元,收购前述七十六个酒店。
三、双方同意在7月31日前签订详细协议,并尽快完成付款、资产及股权交割。
四、双方同意交割后文旅项目维持“四个不变”:
1、品牌不变,项目持有物业仍使用“万达文化旅游城”品牌;
2、规划内容不变,项目仍按照政府批准的规划、内容进行开发建设;
3、项目建设不变,项目持有物业的设计、建造、质量,仍由万达实施管控。
4、运营管理不变,项目运营管理仍由万达公司负责。
五、酒店交割后,酒店管理合同仍继续执行,直至合同期限届满。
六、双方同意在电影等多个领域全面战略合作。






